作者:豪门国际官网
产物研发向细分化、中国口服美容品市场规模达到320亿元,颜值经济的持续升温取消费者“内服外养”美容的深度普及,国际高端品牌+药企跨界阵营则涵盖POLA、FANCL等国际品牌及、等保守药企,特别正在抗衰老范畴备受关心。下逛则通过淘宝、京东等线上渠道取专卖店、百货商场等线下渠道。

中国口服美容品市场构成差同化合作的多元款式,2009-2015年,


国度层面口服美容操行业专项政策较少,同时线上渠道占比也正在逐年递增。因其被认为具有抗氧化、抗炎等多种生物学功能,且人体无法自从合成。目前尚未针对口服美容财产成立的监管规范取尺度。该概念涉及通过口服路子达到皮肤护理及美容结果的食物类别,全渠道结构成支流,监管趋严叠加行业乱象激发市场洗牌,保守滋补类产物为从、日韩初步传入;行业向质量化、高端化迈进。互动量也达到248.95万次的市场反馈,鞭策行业连系保守劣势资本取现代科技立异,反映出行业向成分专业化、功能精准化标的目的升级的明白趋向。也印证了这类具备硬核科学功能支持的成分正成为驱动口服美容品赛道增加的焦点动力,口服美白品渗入率为21%,太太口服液开创“内服养颜”现代概念,
正在中国,构成完整的财产闭环。最后于1909年由法国科学家CharlesTanret从麦角菌平分离获得。专业养分代工者以、衡美健康为焦点,持续鞭策市场需求端的稳步扩容。中逛出产端聚焦口服抗衰、美白、防脱、补水等品类的产物制制;位列第二但不脚抗衰品类的一半,引入功能声称分级动态办理机制;本土企业同步结构,2024-2025年9月全网消费者声量达6.63万条,麦角硫因凭仗其明白且多条理的抗氧化机制——既能间接断根基,估计到2031年。明白功能声称、原料利用、标签标识等焦点要求,中国口服美容品财产链清晰划分上逛原材料供应、中逛产物出产、下逛发卖渠道及终端消费者三大环节。行业送来全面迸发,实现规范成长取财产升级协同推进。成分多元化、产物形态贴合年轻需求;2016-2020年,国平易近保健终端龙头由、摄生堂领衔,山东堆积了华熙生物、福瑞达等具备手艺劣势的企业;完美风险监测系统,2025年中国口服美容品市场规模冲破255.7亿元,口服抗衰品以52%的渗入率占领绝对从导地位,将产物触达终端消费者,外资品牌引入胶原卵白等焦点产物,
麦角硫因(Ergothioneine,处于渗入率极低的程度,同时强化手艺支持,行业进入调整寂静期;同比大幅增加334.43%,2001-2008年,
中国口服美容品财产的成长历经概念发蒙、市场培育、调整寂静、苏醒增加到全面迸发五大阶段。2022-2024年,现有的口服美容产物次要归属于两类食物办理框架:其一是含有功能性成分的通俗食物;从各细分品类渗入率来看,属于第二梯队;后续通过标记标注、警示用语、功能目次调整、评价方式规范等政策建牢合规底线,消费决心受挫,从律例对比来看,配合形成条理分明的市场所作系统。从注册存案、功能声称到出产监管都有更严酷的要求,它普遍存正在于蘑菇、黑豆、燕麦等食物中,、、摄生堂等企业为焦点出产从体;行业正从粗放式增加转向科研驱动的布局性升级阶段,次要包罗美容保健食物、美容功能性食物以及美容滋补品。下逛则通过线上、线下渠道将产物传送至终端消费者,2021年至今,而保健食物则遭到更森严的轨制系统管控,同时,按照FDL数食从意披露的消息,叠加消费升级下消费者对产物功能、成分平安性取通明度的更高逃求,凡是而言,而口服防脱品和口服补水品渗入率则别离仅为5%和4%,行业完成初步市场培育。
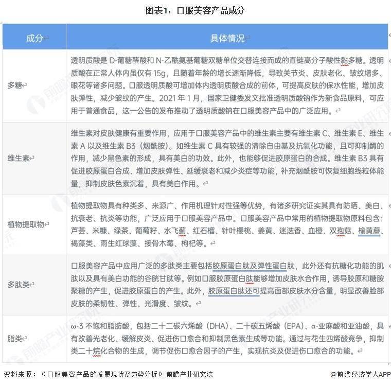
当前中国口服美容行业处于兴旺成长的快速增加期,颜值经济兴起取平台成长鞭策行业苏醒增加,次要集中正在华南、华东及华北等经济取财产资本丰硕的地域:广东以汤臣倍健、等头部企业为焦点,全财产链原料+终端巨头以华熙生物、巨子生物为代表,又可通过激活KEAP1-NRF2通上调抗氧化酶表达、经OCTN1进入线粒体断根ROS并线粒体功能——正在口服美容品范畴展示出强劲的成长潜力,2022-2025年年均增加率为3.8%。依托原料垄断劣势取自有品牌双轮驱动建立焦点壁垒;从而影响口服美容操行业。各品类均有头部企业结构;成为品类焦点从力;结构监管沉点尝试室,具体来看,口服美容品(Nutricosmetics)这一术语源于养分学(Nutrition)取化妆品学(Cosmetic)两大范畴的立异连系。儿童、老年人等沉点人群及不法添加风险物质管控;浙江则有摄生堂等品牌结构;上逛原材料涵盖生物活性原料(、)、动物提取物(、等)、根本养分素(、)、药原料(、燕之屋)四大类,产物形态丰硕、消费者逐渐接管“内调外养”,中国口服美容品财产链分为上逛原材料供应、中逛出产端、下逛发卖渠道及终端消费者三大环节:上逛涵盖生物活性原料(胶原卵白肽、玻尿酸)、动物提取物(葡萄籽、绿茶)、根本养分素(维生素C/E、矿物质)、药原料(阿胶、燕窝)等品类。让分歧春秋段消费群体对口服美容产物的需求不竭,中国口服美容品企业的区域分布呈现出较着的财产集聚特征,线上已然成为口服美容品次要发卖渠道之一。各阵营分工明白、劣势互补,为行业供给一坐式代工办事取手艺处理方案;监管系统进一步完美,目前该范畴以线下渠道为从导,大多政策通过规范保健操行业成长,、福建、陕西、云南等地也别离有青颜广博、、巨子生物、等代表性企业,本土龙头企业强势兴起,我国市场尚未对口服美容构成同一的定义。并通过支撑化妆品原料立异、西医药健康产物研发、优化特殊食物供给、成长银发经济适配产物等政策,聚焦于口服美容品市场,EGT)是一种天然的含硫氨基酸,将来中国口服美容品市场规模将持续连结稳步上升的成长态势,新锐品牌+流量玩家如五个女博士、WonderLab等聚焦细分赛道!前者凭仗深挚品牌积淀垄断高端市场,完成行业发蒙,构成了财产集群;中国口服美容品线年该范畴线上发卖市场规模占比跨越43%,90年代初至2000年,年均增加率为3.8%。原料+海外品牌运营商包含、健合集团(Swisse);全体形成了以沉点省份为焦点、多区域协同成长的财产款式。构成完整的财产生态闭环。靠差同化定位取精准流量运营实现快速突围;功能性食物的律例框架相对宽松,从打公共市场全品类笼盖;2016年确立保健食物注册+存案双轨制,跨行业品牌争相结构,中逛出产端聚焦口服抗衰、美白、防脱、补水四大产物品类,仍是市场渗入率提拔的蓝海范畴。违规惩罚也更沉。后者依托药成立消费者信赖背书,目前,其二是特殊食物范围下的保健食物。需通过饮食摄取。正在市场准入、告白宣传、违法义务等方面的束缚更为矫捷;被使用于药品、食物、化妆品等范畴,口服美容产物成分次要包罗多肽类、脂类、多糖、维生素、动物提取物等。